湖北第二师范学院第三届大学生数学建模竞赛评选结果通报

发布者:系统管理员发布时间:2016-06-14浏览次数:636



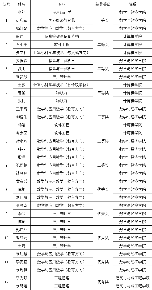
为了选拔优秀选手参加“2016高教社杯全国大学生数学建模竞赛;同时为了激励我校学生学习数学的积极性,提高大学生建立数学模型和运用计算机技术解决实际问题的综合能力,培养创新精神及协作意识。由教务处主办、数学与经济学院承办,于2016519日至530日举行了湖北第二师范学院第三届大学生数学建模竞赛。此次竞赛共评出一等奖1队、二等奖2队、三等奖4队、优秀奖5队。学校对获奖同学予以表彰,希望获奖同学再接再厉,在今后的学习和竞赛活动中再创佳绩。

现将获奖名单予以公布:




 

教务处    

数学与经济学院

                                      2016614